Easy E-Stim Schaltung
Schritt für Schritt
Warnung!!
Dieses Gerät erzeugt Spannungen von bis zu 60V
Es gelten die Sicherheitshinweise für Arbeiten an Spannungsführenden Teilen!
Berühren sie keine Spanungsführenden Teile.
Setzen sie das Gerät nur unterhalb der Gürtellinie ein.
Warum eine Transformator freie Schaltung?
Die Entscheidung für Umstellung auf direkt betrieben Schaltungen, war im ersten Zuge die extrem kleinen Bauformen die möglich sind und der geringere Energiebedarf.
Meiner Meinung nach ist das Feeling der Schaltung um Welten geiler als das einer Transformator Schaltung.
Es gibt natürlich auch Nachteile:
Im Verhältnis zu Leistung und Größe ist der Aufbau teurer als eine Version mit Transformator
Silikon Elektroden haben einen hohen Widerstand und eigenen sich nur Begrenzt für diesen
einfachen Aufbau. (Schaltungen mit höherer Spannung haben dann kein Problem mehr damit)
Aber hat man erst mal Blut geleckt, hat man vielleicht auch Interesse mehr Zeit und Geld zu
investieren um ein stärkeres/größeres zu bauen.
Aller Anfang ist schwer...
Mein größtes Hindernis war den richtigen Anfang zu finden.
Ich, der Verfasser dieser Anleitung, wusste auch nicht ob das funktionieren würde, die gelesen Beiträge umfassten über 30 Seiten.
Ohne konkrete Rückmeldung oder einfacher Grundschaltung (ohne Vorkenntnisse sehen die
Beispiele alle verschieden aus) tut man sich auch schwer ins kalte Wasser zu springen.
Deshalb habe ich, der Verfasser, versucht eine extrem einfache Schaltung zu konstruieren die auch ohne elektrische Vorkenntnisse zusammengelötet werden kann.
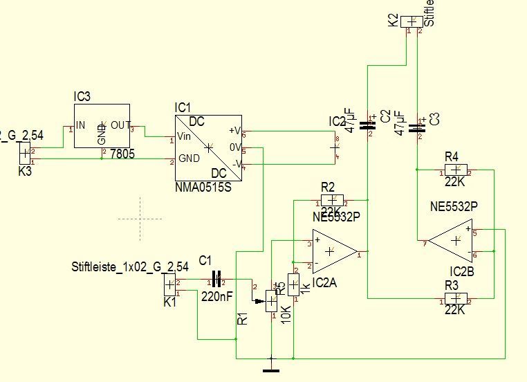
Grundlage ist eine Lochrasterplatine und wenig Bauteile.
Es werden lediglich 7 verschiedene Bauteile benötigt inkl. Platine 11 Teile insgesamt.
Die Teile sind alle bei Conrad.de erhältlich und kosten (Stand 28.03.16) 27€ inkl. Versand und
Teile Liste
Bezeichnung Menge Conrad Bestellnummer
NE5532AP OP-Amp PDIP-8 1 1011100-62
Dreh-Poti Mono 10kOhm Linear 1 445536-62
Folienkondensator MKS 0,22uF 7,5RM 1 459908-62
DC-DC-Wandler TracoPower TMR 3-0523 5V/15V 1 156643-62
Elektrolyt-Kondensator radial 47uF 63V 2,5RM 2 792488-62
Met-Widerstand 1kOhm 1 1417606-62
Met-Widerstand 22kOhm 3 1417591-62
Lochrasterplatinen 100x75mm 35um CU 2,5RM 1 529580-62
Zu dem hier vorgestellten Gerät habe ich noch eine ausführliche Bauanleitung
Gruß
Newton 